基于蛋白质与水分子相互作用的肉糜制品品质改善研究进展

雷朝洁1,王 婧2,易昌淞2,程甜甜2,陈媛梦2,杨 志1,*,杨慧娟2,*

(1.云南民族大学化学与环境学院,云南 昆明 650500;2.中国计量大学质量与标准化学院,浙江 杭州 310018)

摘 要:随着人们生活水平的不断提高,肉糜制品因营养丰富、食用方便快捷而逐渐成为餐桌上的新宠。肉糜中的蛋白含量较高且氨基酸比例均衡,对肉糜蛋白进行深度加工和改性可进一步优化其加工适应性和产品稳定性,扩大应用市场。本文着重探讨肉糜蛋白与水分子之间的相互作用机制,分析影响两者关系的关键因素,如pH值、离子强度、温度等,为提高肉糜蛋白的加工性能、开发新型肉糜制品提供理论依据和技术支持,为食品工业的创新发展提供参考。

关键词:肉糜蛋白;水分子;相互作用;影响因素;研究进展

肉糜制品是加工肉制品的重要组成,具有口感多样、营养丰富等优点,香肠、肉丸、肉饼等肉糜制品广受世界各地消费者欢迎,有着巨大的市场价值[1-2]。肉糜蛋白是肉糜食品中的主要营养成分之一,是肉糜形态、持水性、稳定性等加工性能的主要影响因素。肉制品中的主要蛋白质包括肌原纤维蛋白、肌浆蛋白、结缔组织蛋白3 类[3]。肉糜蛋白结构的变化直接影响肉糜制品的质量,而其结构变化则与食品中的另一主要成分水的相互作用密切相关。肉糜制品的加工涉及搅碎、斩拌、乳化、成型、熟化等工序,在此过程中,原料肉的原有结构与蛋白分布被重组为均一的新结构与新分布形式,组织内原有的水分及加工过程中额外加入的水也在此过程中与肉糜蛋白产生新的相互作用,最终体现为肉糜制品的不同结构形态与感官品质。我国肉制品工业发达,畜禽渔资源丰富,以猪、牛、羊、鸡、鸭、鹅、鱼、贝类等为原料肉的肉糜制品加工业发展规模也尤为可观[4]。然而,由于原料肉种类及肉糜制品加工方式多样,肉糜蛋白与水分子的相互作用复杂,亟需加以阐明。基于此,本文综述现有肉糜蛋白-水分子相互作用的相关研究,总结肉糜蛋白与水分子相互作用的形式、影响因素及其对肉糜制品的影响,以期为肉糜制品的高效加工提供理论参考。

1 肉糜蛋白与水分子的相互作用形式

水合作用是蛋白质与水分子之间的相互作用,其核心表现为亲水与疏水区域的差异化结合。当肉糜蛋白在富水环境中发生结构松弛时,蛋白质分子表面的极性基团(如羟基、氨基)通过氢键与水分子紧密结合,形成高度水化的分子层,这一过程称为水化作用,是水合作用的重要组成部分。与此同时,疏水性氨基酸残基因排斥水分子而相互聚集,形成内部疏水核心。这种亲水-疏水分区机制不仅维持蛋白质的结构稳定性,还直接影响其溶解性、凝胶性等理化性质[5]

肉糜蛋白的水合作用主要有2 种。第1种是水化层形成,即极性基团与水分子结合增强了蛋白质的亲水性,促进其在溶液中的分散。第2种是疏水核心稳定,即疏水区域的聚集减少与水接触,避免蛋白无序展开。肉糜蛋白与水分子两者的动态平衡决定了肉糜蛋白的持水性、质构及加工特性,例如凝胶强度与持水能力具有关联性。

在肉糜蛋白的聚集和解聚过程中,肉糜蛋白与水分子会发生相互作用,进而引起肉糜蛋白凝胶性能和水分子状态的改变。在聚集过程中,肉糜蛋白分子间通过疏水相互作用、二硫键等作用力发生交联,含α-螺旋结构的肌原纤维蛋白等组分借助氢键与水分子紧密结合,推动凝胶网络结构的形成与强化,此时凝胶强度逐渐提升;同时,水分子更多地被束缚在蛋白网络孔隙中,结合水相对含量提高,游离水相对含量相应降低。而在解聚过程中,蛋白质分子间的氢键、离子键等非共价相互作用被破坏,凝胶网络结构出现松散甚至断裂,导致凝胶性能明显减弱;原本被束缚的水分子释放,游离水相对含量上升,结合水相对含量则随之下降。

水在蛋白质的结构稳定与功能调控中发挥重要作用。在聚集过程中,含α-螺旋结构的肌原纤维蛋白通过氢键与水分子结合增加凝胶强度,这一过程受疏水作用、二硫键等驱动,可能与功能性复合物或纤维结构形成相关;而解聚过程则通过破坏氢键、离子键等非共价相互作用促使蛋白质分散以参与生化反应,但过度解聚可能导致蛋白变性失活[6]。pH值、离子强度和温度是核心影响因素:等电点附近因静电斥力最小,蛋白易聚集,适当的pH值与离子强度可增强蛋白溶解性,温度升高虽能促进蛋白解离,但也可能引发变性[7]。在肉糜加工中,水作为关键介质,通过调节溶液离子强度与pH值(如利用肌浆蛋白的水溶性)控制蛋白质解离,从而去除冗余蛋白;同时,又可通过增强持水性削弱肌动蛋白与肌球蛋白的结合力提升肉糜品质,酸度与持水性的协同作用为实际应用提供了调控依据[7]

蛋白质的聚集速率和聚集程度直接影响蛋白质中水的变化情况。蛋白质的一级结构及疏水氨基酸的相对数量对蛋白质的聚集速率和聚集体稳定性有较大影响。疏水氨基酸会形成聚集倾向区域,在特定位置引入一个新的或不同的疏水氨基酸会显著加快蛋白聚集速率。蛋白聚集过程的变化情况主要受与水分子相关的冻融、冻干、加热等加工过程影响。蛋白质与水分子的另一种作用形式即蛋白质的解离作用。当肉糜蛋白在富含水分的环境当中解构时,由于作用力顺同一方向搅打,蛋白质分子由不规则的排列转为较规则的排列,极性基团转向分子表面,非极性基团转向分子内部,增加蛋白质分子和水分子间的吸引力,使水溶液中的蛋白质成为高度水化分子[8]。水在肉糜蛋白聚集和解聚过程中所起的作用和影响机理如表1所示。

表1 冻融、冻干、加热对肉糜蛋白聚集和解聚过程的影响机理[8-9]
Table 1 Mechanisms underlying the effects of freeze-thaw,freeze-drying and heating on the aggregation and de-aggregation of protein in minced meat[8-9]

处理过程对聚集的影响机理对解聚的影响机理相关因素冻融冷冻时冰晶形成,导致蛋白局部浓缩,疏水区域暴露,促进分子间疏水相互作用和二硫键形成;反复冻融加剧机械应力,引发不可逆聚集冰晶生长可能破坏蛋白质天然构象,部分氢键或离子键断裂,导致可逆性解聚;解冻后溶解性恢复,蛋白可能短暂分散,但易重新聚集冻融速率冻干脱水过程中水分移除,削弱蛋白质-水分子间氢键,增强分子间疏水相互作用,形成干燥态聚集体;冻干后复水不完全,易形成不溶性聚集体冻干过程可能破坏弱非共价键(如离子键),蛋白部分解离,结构松散;复水时若条件适宜(如调整pH值或离子强度),可恢复部分溶解性冻干速率加热高温破坏氢键和离子键,暴露疏水核心,促进疏水相互作用和二硫键交联,形成热致聚集物(如变性聚集体)适度加热削弱非共价相互作用(如氢键、疏水相互作用),促使多聚体解离为单体;但过度加热会导致蛋白不可逆变性和聚集主导升温幅度及速率

2 肉糜蛋白-水分子相互作用的影响因素

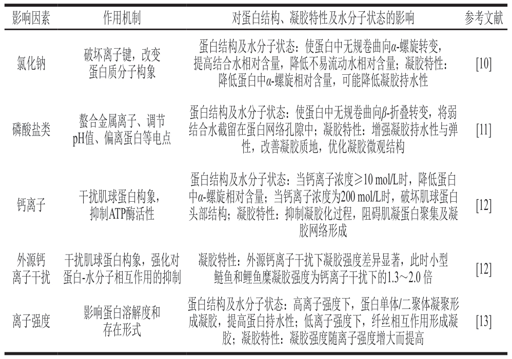
2.1 盐离子

盐离子是影响蛋白质与水分子相互作用的主要因素之一。其中,氯化钠通过破坏离子键改变蛋白质分子构象,导致无规卷曲向α-螺旋转变,提高结合水占比,但可能降低凝胶持水性。磷酸盐类通过螯合金属离子、调节pH值和偏离等电点,促使无规卷曲向β-折叠转变,增强凝胶持水性和弹性,改善其质地和微观结构。钙离子干扰肌球蛋白构象,抑制ATP酶活性,降低α-螺旋相对含量,抑制凝胶化,阻碍肌凝蛋白聚集和网络形成。离子强度影响蛋白溶解度和存在形式,高离子强度下,蛋白单体/二聚体形成凝胶,持水性和凝胶强度提高,在外源钙离子干扰下,凝胶强度差异显著,小型鲢鱼和鲤鱼糜凝胶强度高于钙离子干扰条件下的凝胶强度。各类盐离子对肉糜蛋白结构、凝胶特性及水分子状态的影响情况如表2所示。

表2 各类盐离子对肉糜蛋白结构、凝胶特性及水分子状态的影响
Table 2 Effects of various salt ions on protein structure, gel properties and water state in minced meat

影响因素作用机制对蛋白结构、凝胶特性及水分子状态的影响参考文献氯化钠破坏离子键,改变蛋白质分子构象蛋白结构及水分子状态:使蛋白中无规卷曲向α-螺旋转变,提高结合水相对含量,降低不易流动水相对含量;凝胶特性:降低蛋白中α-螺旋相对含量,可能降低凝胶持水性[10]磷酸盐类螯合金属离子、调节pH值、偏离蛋白等电点蛋白结构及水分子状态:使蛋白中无规卷曲向β-折叠转变,将弱结合水截留在蛋白网络孔隙中;凝胶特性:增强凝胶持水性与弹性,改善凝胶质地,优化凝胶微观结构[11]钙离子干扰肌球蛋白构象,抑制ATP酶活性蛋白结构及水分子状态:当钙离子浓度≥10 mol/L时,降低蛋白中α-螺旋相对含量;当钙离子浓度为200 mol/L时,破坏肌球蛋白头部结构;凝胶特性:抑制凝胶化过程,阻碍肌凝蛋白聚集及凝胶网络形成[12]外源钙离子干扰干扰肌球蛋白构象,强化对蛋白-水分子相互作用的抑制凝胶特性:外源钙离子干扰下凝胶强度差异显著,此时小型鲢鱼和鲤鱼糜凝胶强度为钙离子干扰下的1.3~2.0 倍[12]离子强度影响蛋白溶解度和存在形式蛋白结构及水分子状态:高离子强度下,蛋白单体/二聚体凝聚形成凝胶,提高蛋白持水性;低离子强度下,纤丝相互作用形成凝胶;凝胶特性:凝胶强度随离子强度增大而提高[13]

2.2 pH值

pH值也是影响肌原纤维蛋白凝胶化的重要因素,其作用机制主要为改变蛋白质构象、电荷分布及分子间相互作用(表3)。Yang Kun等[14]研究发现,偏酸性环境(pH 6.5)可增强猪肉肌原纤维蛋白的静电排斥作用,协同低频磁场处理,使α-螺旋结构展开,稳定水合分子,降低水流动性,从而提高凝胶持水性。da Silva Carneiro等[15]在鱼糜中发现,磷酸盐引起的pH值升高使蛋白质偏离等电点(pH 5.1),多肽链间距和水分留存空间增加。Dong Xiuping等[16]对扇贝肌动蛋白的研究进一步表明,低pH值条件下,其疏水性和α-螺旋相对含量升高,而中性pH值条件下,其持水性和凝胶强度显著提升,这归因于pH值的改变对氨基酸侧链电荷分布、蛋白质构象和理化性质的调控。此外,Xue Chaofeng等[17]通过对比不同pH值和氯化钠浓度对金鲳鱼肌球蛋白的影响,发现在pH 7.0、0.6 mol/L氯化钠条件下凝胶弹性最佳,此时蛋白质膨胀、构象显著改变,而pH值降低会导致凝胶弹性劣变,表明pH值对凝胶稳定性的影响大于盐离子,后者仅调控流变性。综上所述,pH值通过多种机制调控蛋白质功能,在凝胶化过程中起主导作用。

表3 不同pH值条件对各类肉糜蛋白的影响
Table 3 Effects of different pH conditions on the structure and properties of meat proteins from different animal species

研究对象pH值条件对蛋白结构及水分子状态的影响作用机制参考文献猪肉肌原纤维蛋白偏酸性(pH 6.5)增强静电排斥作用,协同低频磁场处理,使α-螺旋展开,水流动性降低,持水性提高偏碱性条件下蛋白质构象改变,使水合分子稳定[14]鱼类肉糜升高(通过添加磷酸盐调节,调节后pH值为6.0~6.5,偏离等电点(pH 5.1))蛋白质偏离等电点,多肽链间距和水分留存空间增加改变蛋白质带电状态[15]扇贝肌动蛋白低pH值(3.0~4.0)和中性pH值(6.5~7.5)低pH值时,疏水性增强、α-螺旋相对含量提高;中性pH值时,持水性增强、凝胶强度提高改变氨基酸侧链电荷分布,调控分子间相互作用 [16]肌球蛋白pH 7.0pH 7.0时凝胶弹性最佳(蛋白质膨胀、构象改变);pH值降低导致弹性劣变金鲳鱼pH值变化显著影响蛋白质空间构象和氨基酸残基波动,盐浓度仅调控流变性[17]

2.3 温度

在热加工中,何欣芫[18]研究发现,随着温度从初始温度升至84 ℃,鸡肉糜的硬度、咀嚼性和胶着性在68 ℃之前的升温阶段急速上升;当温度从68 ℃升至84℃,其持水性在76 ℃时显著高于68 ℃,并在84 ℃时进一步升高,同时β-折叠相对含量在84 ℃达最大值(90.56%)。加热会导致肌原纤维蛋白的总巯基含量降低,蛋白质发生共价和非共价交联,流动性下降[19-22]。在二次加热的研究中,Han Zhaoyu等[23]指出,初次加热时间的延长会降低猪肉糜中α-螺旋相对含量和持水性,而二次加热后,猪肉糜的β-折叠相对含量、硬度、黏性和咀嚼性有所增加,但持水性进一步下降,且肌球蛋白轻链凝胶电泳条带强度显著降低,揭示了二次加热对肉糜质构特性的负面影响。在低温加工或贮藏方面,Ji Huifeng等[24]研究发现,与4 ℃相比,-1.5 ℃贮藏的鸡胸肌盐溶性蛋白具有更高的溶解度和巯基含量,同时表面疏水性和二硫键含量的增加被抑制;此外,-1.5 ℃贮藏样品所制备的凝胶表现出更高的持水能力、更低的烹饪损失率、更好的弹性和更均匀的三维网络结构,孔径也更小。这些研究从不同加工方式的角度揭示了温度对肉糜质构特性和蛋白质结构的显著影响,如表4所示。

表4 不同温度对肉糜蛋白结构及水分子状态的影响
Table 4 Influence of different temperatures on protein structure and water state in minced meat

加工类型处理条件对蛋白结构及水分子状态的影响参考文献温度梯度:68 ℃→76 ℃→84 ℃68 ℃前硬度、咀嚼性、胶着性急速上升;76 ℃时,持水性显著高于初始温度;β-折叠相对含量提高;蛋白羰基含量逐渐提高,表面疏水性、巯基含量呈先升高后降低的趋势;84 ℃时,持水性进一步升高,β-折叠相对含量达最大值(90.56%)[18]热加工pH值:4.0(酸性)、5.5(近等电点)、7.0(中性)、8.5(碱性);加热温度:25 ℃→90 ℃,升温速率1 ℃/min,90 ℃保温20 min总巯基含量降低,蛋白质共价和非共价交联增加,肌原纤维蛋白流动性下降[21]122 ℃以上促进蛋白质的降解与氧化,进一步影响蛋白质二级结构及微观结构,导致高温肉糜火腿肠持水性及风味等发生变化;肉糜蛋白受热后变性,一部分蛋白迅速紧缩,导致结合水与蛋白质结合能力降低,结合水相对含量减少;高温环境下,肉糜蛋白中一部分结合水向自由水迁移,持水性变差[22]二次加热初次加热:加热温度90 ℃,保温时间30 min;二次加热:初次加热并冷却至室温(25 ℃)后,再次加热至75 ℃(模拟二次食用加热温度),保温时间15 min初次加热时间延长,导致蛋白α-螺旋相对含量、持水性降低;二次加热后,β-折叠相对含量、硬度、黏性、咀嚼性提高,持水性进一步降低,肌球蛋白轻链凝胶电泳条带强度降低,α-螺旋相对含量降低[23]低温加工/贮藏-1.5、4 ℃贮藏-1.5 ℃贮藏条件下,盐溶蛋白溶解度和巯基含量更高,表面疏水性和二硫键含量的提高被抑制,凝胶持水性、弹性提高,烹饪损失率降低,三维网络更均匀、孔径更小[24]

2.4 加工方式

不同加工技术对肉糜蛋白质特性及凝胶结构的影响可通过其处理机制与作用效果系统分析(表5)。传统加工方式中,相较于利刀打浆机,钝刀斩拌机通过适度破碎肌肉组织显著提升盐溶性蛋白质含量、β-折叠相对含量及红度、持水力和质构特性,并形成更紧密的微观凝胶结构[25]。超高压技术(如300 MPa高压脱壳工艺应用于虾肉糜)通过增强肌凝蛋白重链交联改善质构性能,形成孔隙更小、分布更均匀的微观结构[26]。新型加工技术中,高压处理可提高肌原纤维蛋白溶解度并促进疏水性残基暴露,而超声与高压均质处理则降低蛋白溶解度,但高压处理仍被视为加工凝胶基肉糜的可行工艺[27]。磁场辅助技术(如3 mT直流磁场联合250 r/min搅拌15 min)通过提升固定化水相对含量至97.95%、降低蒸煮损失率至4.66%和改善流变行为形成更致密、均匀的凝胶网络[28]。气调包装通过调控氧气浓度强化蛋白质疏水相互作用和二硫键形成优化凝胶结构与性能[29-30]。超声波与磁场对比研究[31-32]显示,磁场处理(3 mT、250 r/min、15 min)在淘汰蛋鸡肉糜中效果优于超声波(220 W、30 min),可显著提升持水性、亮度及弹性,同时降低硬度,使品质接近市售肉鸡。

表5 不同加工方式对肉糜蛋白结构、凝胶特性及水分子状态的影响
Table 5 Effects of different processing methods on protein structure,gel properties and water state in minced meat

注:—.文献未提及。

加工类型处理参数对蛋白结构、凝胶特性及水分子状态的影响参考文献钝刀斩拌—肉糜蛋白结构:盐溶性蛋白质含量、β-折叠相对含量提高;凝胶特性:红度值及质构特性提升,肌肉适度破碎促进凝胶形成,持水力提高;水分子状态:结合水相对含量增加,不易流动水留存能力增强[25]超高压技术300 MPa高压脱壳肉糜蛋白结构:肌凝蛋白重链交联增加;凝胶特性:质构性能提升,微观结构更有序、均匀,孔隙尺寸减小;水分子状态:蛋白网络对水分的截留能力增强,游离水相对含量降低[26]高压处理(新型加工技术)—肉糜蛋白结构:肌原纤维蛋白溶解度提高,疏水性残基暴露程度增加;凝胶特性:凝胶网络交联基础优化,形成更易成型的凝胶结构,为加工凝胶基肉糜提供可行条件;水分子状态:蛋白亲水基团与水分子结合能力提升,结合水相对含量增加[27]超声处理(新型加工技术)功率220 W,处理时间30 min肉糜蛋白结构:肌原纤维蛋白溶解度降低;凝胶特性:凝胶结构、凝胶强度及弹性无明显变化;水分子状态:水分流动性无显著变化,结合水与游离水比例基本稳定[28]高压均质处理(新型加工常温处理,凝胶特性术)循环均质2~3 次场流搅处磁拌理场)联3合m 2持T 5直0续r流1/m 5磁 i mn搅场in拌,,肉凝糜形胶蛋成调包装组O调体为2、控:对6 0氧2照%0气%)O浓O;2,2度、4以 ℃(4空0冷具%气藏肉构糜建蛋良白好肉糜蛋波处理处功理率时2间2 0 3 W 0,min凝胶水分子场处理25 3 0 m r持/m T直续i n搅流15拌磁m转场in速,,改标肉善接糜;近蛋凝市协处同理超声(0壳同.质5聚超%量糖)声分(处+数质理瓜0.量:尔3%分豆功)数率胶协肉络硬糜结度蛋构显白;著220 W,处理时间20 min技30~60 MPa;肉糜蛋白结构:肌原纤维蛋白溶解度降低;:凝胶结构无显著变化,未形成更致密或有序的凝胶网络;水分子状态:水分子在蛋白体系中的分布无明显改变磁(直联合白结构:蛋白分子交联程度提升,形成更稳定的空间构象;特性:凝胶质地及流变行为改善,蒸煮损失率降至4.66%,更致密、均匀的凝胶结构;水分子状态:固定化水相对含量提升至97.95%,水分流动性显著减弱[29]气结构:蛋白质疏水相互作用和二硫键形成增强;凝胶特性:的凝胶结构,凝胶强度及稳定性提升;水分子状态:蛋白网络对水分的束缚能力增强,贮藏过程中水分流失减少[29-30]超声白结构:蛋白疏水性残基暴露程度降低,交联程度较弱;特性:持水性、亮度及弹性有一定提升,但效果较弱,硬度降低不显著,品质未达到市售肉鸡水平;状态:水分流动性减弱程度有限,固定化水相对含量较低[31]磁白结构:蛋白分子有序排列程度提升,β-折叠等二级结构占比胶特性:持水性、亮度及弹性显著提升,硬度降低,肉糜指售肉鸡;水分子状态:水分被有效束缚在凝胶网络中,游离水相对含量显著降低多糖波结构:肉糜蛋白交联增加,形成有序、致密、均一的凝胶网凝胶特性:体系表观黏度降低,凝胶蒸煮损失率显著下降,提高;水分子状态:水分流动性减弱,不易流动水被更稳定地截留于凝胶网络孔隙中[32]

此外,混合肉源配比技术(牛肉∶猪肉∶鸡肉质量比为5∶2∶3)和动-植物双蛋白肉糜混合技术通过多源蛋白协同作用促进蛋白质分解与构象转化(α-螺旋→β-折叠),形成更致密、均匀的凝胶网络,显著增强凝胶强度与持水性[33-34]。综上,加工技术选择与参数优化对肉糜蛋白质功能及凝胶品质调控具有关键作用。

2.5 其他外源物质

不同添加物质对肉糜水合作用及品质的影响可通过其功能机制与作用效果综合分析。植物多酚(如绿茶、红茶提取物)通过调节肌原纤维蛋白变性和抗氧化作用改善凝胶结构,但过量添加可能因蛋白过度聚集破坏结构,提高蒸煮损失率;适量红茶提取物则可减少蛋白质氧化并促进β-折叠形成,降低蒸煮损失率[35-37]。肉桂精油脂质体在防腐和生物活性成分保护方面优于乳剂,通过抑制微生物生长(降低pH值)、增强膜通透性及均匀释放成分降低苦味氨基酸含量并保护蛋白质[38]。淀粉类物质(如马铃薯淀粉)通过提高持水性、增加凝胶强度和抑制脂质/蛋白质氧化显著改善肉糜质地与持水性[39]κ-卡拉胶与非肉类蛋白协同促进疏水相互作用和二硫键形成,诱导α-螺旋向β-折叠转变,从而优化凝胶网络结构与持水力[40-42]。淀粉样蛋白纤维在不影响外观颜色的前提下,通过束缚水分并优化分布增强凝胶特性[41]。综上,不同添加剂的合理选择与剂量控制对肉糜品质提升具有关键作用,如表6所示。

表6 不同添加物对肉糜质地的影响
Table 6 Effects of different additives on the texture of minced meat

添加物类型主要功能对肉糜质地的影响参考文献植物多酚 保鲜、调节凝胶特性适量添加可改善凝胶质构特性和流变性,过量则导致蛋白沉淀或凝胶被破坏;肉糜凝胶性能随着添加剂量呈先升后降的趋势[35]绿茶提取物保鲜酚类物质与蛋白巯基共价结合,破坏二硫键,降低凝胶性和持水性,使蒸煮损失率显著升高[36]芳香提取物 保鲜、改善持水性减轻蛋白质氧化损伤,增加β-折叠结构占比,限制水分流动,显著降低蒸煮损失率[37]红茶天然油脂质体 防腐、延长保鲜效果 抑制微生物腐败,增加细胞膜通透性,控制生物活性化合物释放,保护蛋白质免降解,进而延缓肉糜蛋白变性过程[38]肉桂精马铃薯淀粉增强持水性、改善质地增强持水性,优化微观结构,抑制脂质和蛋白质氧化,提高凝胶强度,改善感官属性;潜在应用包括脂肪替代、淀粉基包装膜[39]κ-卡拉胶+非肉类蛋白增强持水性、改善质地促进疏水相互作用和二硫键形成,使α-螺旋向β-折叠结构转变,显著改善质地,使凝胶网络结构更有序;其中κ-卡拉胶与乳清蛋白复配组的改善效果最佳[40]淀粉样蛋白纤维延缓氧化、提升持水力提升持水力,使水分均匀分布,延缓蛋白质氧化,增强凝胶特性[41-42]氧化沙蒿胶增强溶解性与乳化性能增大蛋白粒径,降低表面疏水性,降低肌原纤维蛋白形成稳定凝胶所需的最低浓度,提高肌原纤维蛋白溶解性,优化乳化性能[43]大豆分离蛋白改善肉糜质构和持水特性提高肉糜蛋白的解折叠程度,增强蛋白质间的相互作用,进而导致更多不易流动水被束缚在凝胶网络中,从而提高凝胶持水性和质构品质;使单位体积凝胶分子数量增加,促进分子间作用,使盐溶性蛋白形成更稳定、致密的微观结构,从而改善其质构特性[44-45]鹰嘴豆分离蛋白在降低食盐用量的同时提升猪肉糜的凝胶品质显著改善猪肉糜凝胶的色泽,提高凝胶中不易流动水含量和凝胶储能模量,从而提高肉糜质构特性和乳化稳定性,有利于良好的凝胶结构形成[46]豌豆蛋白粉改善肉糜凝胶品质改变肉糜蛋白构象,使其结构趋向于不规则,有助于蛋白质疏水基团的暴露,从而提高凝胶强度和硬度;降低α-螺旋相对含量,增加β-转角相对含量,有助于虾肉肉糜凝胶网络结构的形成[47]燕麦β-葡聚糖在维持肉糜凝胶品质的前提下保证食盐摄入量的进一步减少有效强化凝胶网络;添加过量则阻碍肉糜中蛋白质的交联,削弱甚至破坏肉糜凝胶网络;肉糜凝胶性能随着添加剂量的增大呈先提高后降低的趋势[48]茶黄素降低肉糜凝胶品质通过干扰凝胶形成过程中的二硫键形成,破坏肉糜凝胶的正常网络结构;降低肉糜蛋白的凝胶能力[49]

3 肉糜蛋白-水分子相互作用对肉糜制品品质的影响

在不同处理方式下,肉糜蛋白与水分子的相互作用对水合作用和质构特性产生显著影响。当肉丸中的猪肉被替换为鸡胸肉时,肉糜体系的储能模量提高,蛋白质溶解性增强,形成更优的凝胶网络结构,从而提升质构特性,表现为硬度、弹性增加,亮度、色泽改善。在烘烤与焙烤处理中,烘烤条件下的罗非鱼糜肉饼剪切力降低,质地更软,持水性较高。这是因为烘烤过程中水分流失较少,持水性提升,降低了肉饼的机械强度,改善了软质口感。这些发现揭示了不同处理方式对肉糜蛋白-水分子相互作用的关键机制和影响,如表7所示。

表7 不同条件下肉糜蛋白与水分子相互作用对肉糜制品品质的影响
Table 7 Effects of the interaction between protein and water in minced meat on its quality under different conditions

处理方式对水合作用的影响对质构特性的影响关键机制/发现参考文献将肉丸中的猪肉替换为鸡胸肉与猪肉糜相比,鸡肉糜蛋白质溶解性提高20%~30%,结合水相对含量增加,不易流动水留存能力增强与猪肉糜相比,鸡肉糜硬度提升15%~20%、弹性提升10%~15%;亮度值提高2~3,色泽更均匀鸡胸肉肌原纤维蛋白α-螺旋向β-折叠的转化效率更高,形成更致密的凝胶网络,对水分子的束缚能力增强;且鸡肉糜体系储能模量比猪肉糜高1.2~1.5 倍,蛋白网络稳定性更强,间接提升质构特性[50]烘烤/焙烤罗非鱼糜肉饼相较于焙烤组,烘烤条件下水分流失率降低5%~8%,持水率提升至65%~70%,固定化水相对含量显著增加相较于焙烤组,烘烤组剪切力降低10~15 N,质地更软;焙烤组因水分流失较多,质地偏硬,易碎裂烘烤过程温度梯度更平缓,避免蛋白快速紧缩导致的水分挤出;焙烤时,高温集中作用于样品表面,蛋白网络迅速固化,阻碍内部水分留存,导致持水性与质构特性产生差异[51]抗冻化处理(添加淀粉)冻融循环后,水分损失率从25%~30%降低至8%~12%,淀粉-蛋白复合体系对游离水的束缚能力增强冻融循环后,体系乳化稳定性提升25%~30%,凝胶不易碎裂,质构特性提高淀粉颗粒(尤其是木薯淀粉)粒径越小(≤10 μm),吸水膨胀能力越强,可填充于肉糜蛋白网络孔隙中,减少冻融过程中冰晶对蛋白网络的破坏,同时通过氢键与蛋白协同束缚水分子,减少水分流失[52]

4 结 语

近年来,随着我国居民饮食结构的改善和健康意识不断提高,人们的饮食习惯正从美味可口转向营养健康。肉糜制品作为一种营养丰富的食品,正在成为人们餐桌上的重要食物。然而截至目前,有关肉糜蛋白与水分子关系的研究仍处于初级阶段,肉糜加工过程中有关水的应用研究仍不够成熟。肉糜制品作为一种肉类的加工产物,无论是营养、口味还是加工特性都对肉类食品的开发贡献巨大。挖掘蛋白的功能特性、深入了解水分子和肉糜蛋白的关系及影响因素对于改善肉糜蛋白的加工适应性、改良创新肉糜加工方式具有重要的指导价值,进而可以更好地开发和利用肉糜蛋白特性,通过调整肉糜蛋白中的水分分布调控肉糜制品的加工特性和感官品质,开发出兼具营养健康和美味可口特性的肉糜制品。

参考文献:

[1] 杨慧娟.超高压处理改善低脂低盐猪肉糜制品乳化凝胶特性研究[D].南京: 南京农业大学, 2017: 6-8.

[2] 刘步瑜, 陈黎洪, 唐宏刚, 等.中日西式香肠产品标准对比分析[J].肉类研究, 2020, 34(9): 81-87.DOI:10.7506/rlyj10018123-20200619-158.

[3] GUO W, GREASER M L.New aspects of meat quality[M].2nd ed.Cambridge: Woodhead Publishing, 2022: 15-37.DOI:10.1016/B978-0-08-100593-4.00002-3.

[4] 国家统计局.中国统计年鉴[DB/OL].[2024-06-16].https://www.stats.gov.cn/sj/ndsj/.

[5] 黄春阳, 吴瑀婕, 杨彪, 等.非肉蛋白添加对猪肉糜品质及其肌原纤维蛋白结构的影响[J].肉类研究, 2022, 36(9): 20-26.DOI:10.7506/rlyj1001-8123-20220523-060.

[6] 邓亚敏.猪肉糜蛋白质水合特性与分子构象变化关系研究[D].锦州: 渤海大学, 2016.DOI:10.27190/d.cnki.gjzsc.2016.000003.

[7] 陈正冬, 郑婉婷.肌球蛋白的解离研究进展[J].现代食品科技, 2023,39(3): 356-363.DOI:10.13982/j.mfst.1673-9078.2023.3.0335.

[8] 刘卫民.浅谈肉糜的持水机理[J].扬州大学烹饪学报, 2005, 22(3):50-53.

[9] YE T, CHEN X, ZHU Y J, et al.Freeze-thawing treatment as a simple way to tune the gel property and digestibility of minced meat from red swamp crayfish (Procambarus clarkiix)[J].Foods, 2022, 11(6): 837.DOI:10.3390/foods11060837.

[10] 许帅强, 孙迪, 邵俊花, 等.不同盐处理对肉糜乳化凝胶水合特性及蛋白质构象变化的影响[J].食品与发酵工业, 2018, 44(11): 105-110.DOI:10.13995/j.cnki.11-1802/ts.016794.

[11] 崔悦, 刘锞琳, 许龙, 等.抗冻剂提高肉糜类制品冻融稳定性的研究进展及展望[J].河南科技学院学报(自然科学版), 2024, 52(2): 33-40.DOI:10.3969/j.issn.2096-9473.2024.02.005.

[12] YONGSAWATDIGUL J, PIVISAN S, WONGNGAM W, et al.Gelation characteristics of mince and washed mince from smallscale mud carp and common carp[J].Journal of Aquatic Food Product Technology, 2013, 22(5): 460-473.DOI:10.1080/10498850.2012.664251.

[13] 李继红.山黑猪肉肌原纤维蛋白凝胶特性及其复合熏煮肠的开发研究[D].长春: 吉林大学, 2023.DOI:10.27162/d.cnki.gjlin.2023.005033.

[14] YANG K, ZHOU Y H, GUO J J, et al.Low frequency magnetic field plus high pH promote the quality of pork myofibrillar protein gel: a novel study combined with low field NMR and Raman spectroscopy[J].Food Chemistry, 2020, 326: 126896.DOI:10.1016/j.foodchem.2020.126896.

[15] DA SILVA CARNEIRO C, MÁRSICO E T, DE OLIVEIRA RESENDE RIBEIRO R, et al.Studies of the effect of sodium tripolyphosphate on frozen shrimp by physicochemical analytical methods and low field nuclear magnetic resonance (LF 1H NMR)[J].LWT-Food Science and Technology, 2013, 50(2): 401-407.DOI:10.1016/j.lwt.2012.09.009.

[16] DONG X P, MA L L, ZHENG J, et al.Effect of pH on the physicochemical and heat-induced gel properties of scallop Patinopecten yessoensis actomyosin[J].Fisheries Science, 2014, 80(5):1073-1082.DOI:10.1007/s12562-014-0778-y.

[17] XUE C F, PEI Z S, WEN P, et al.Effects of pH and NaCl on the spatial structure and conformation of myofibrillar proteins and the emulsion gel system-insights from computational molecular dynamics on myosin of golden pompano[J].Gels, 2023, 9(4): 270.DOI:10.3390/gels9040270.

[18] 何欣芫.淘汰蛋鸡胸肉糜热加工特性优化研究[D].沈阳: 沈阳农业大学, 2023: 20-22.DOI:10.27327/d.cnki.gshnu.2023.000796.

[19] 魏新文, 赵娜芳, 仪淑敏, 等.肌红蛋白的提取工艺优化、纯化鉴定及其对肌球蛋白热聚集行为的影响[C]//中国食品科学技术学会第二十一届年会论文摘要集.北京: 中国食品科学技术学会.重庆,2024: 491-492.DOI:10.26914/c.cnkihy.2024.042184.

[20] 万红兵, 李海鹏, 雷元华, 等.烹饪熟度对牛肉肌原纤维蛋白结构特性和氧化特性的影响[J].食品科学, 2021, 42(13): 17-25.DOI:10.7506/spkx1002-6630-20200717-229.

[21] DU X, ZHAO M N, PAN N, et al.Tracking aggregation behaviour and gel properties induced by structural alterations in myofibrillar protein in mirror carp (Cyprinus carpio) under the synergistic effects of pH and heating[J].Food Chemistry, 2021, 362: 130222.DOI:10.1016/j.foodchem.2021.130222.

[22] 张根生, 徐桂杨, 苏文文, 等.杀菌强度对高温肉糜火腿肠蛋白质变化及结构的影响[J].肉类研究, 2024, 38(6): 27-33.DOI:10.7506/rlyj1001-8123-20240510-113.

[23] HAN Z Y, ZHANG J L, LI C Q, et al.Effect of secondary heat-induced aggregation on pork meat batter protein conformation, hydration characteristics, textural quality and in vitro digestibility[J].Food &Function, 2019, 10(11): 7407-7415.DOI:10.1039/c9fo01443h.

[24] JI H F, HOU X Z, ZHANG L W, et al.Effect of ice-temperature storage on some properties of salt-soluble proteins and gel from chicken breast muscles[J].CyTA-Journal of Food, 2021, 19(1): 521-531.DOI:10.1080/19476337.2021.1925351.

[25] 韩毅, 林可情, 王纪鹏, 等.不同破碎工艺对低脂肉糜品质的影响[J].食品工业科技, 2023, 44(19): 68-77.DOI:10.13386/j.issn1002-0306.2022120057.

[26] YE T, ZHU Y J, WANG Y, et al.Effect of high pressure shucking on the gel properties and in vitro digestibility of myofibrillar proteins from red swamp crayfish (Procambarus clarkii)[J].LWT-Food Science and Technology, 2022, 156: 113020.DOI:10.1016/j.lwt.2021.113020.

[27] XUE S W, XU X L, SHAN H M, et al.Effects of high-intensity ultrasound, high-pressure processing, and high-pressure homogenization on the physicochemical and functional properties of myofibrillar proteins[J].Innovative Food Science & Emerging Technologies, 2018, 45: 354-360.DOI:10.1016/j.ifset.2017.12.007.

[28] LIU S N, WANG Z Z, ZHENG J Y, et al.Effects of direct current magnetic field co-treated with stirring on gel properties of chicken batter:hydration and textural properties[J].Journal of Food Engineering, 2023,339: 111279.DOI:10.1016/j.jfoodeng.2022.111279.

[29] LIU R, GUAN W, LÜ W, et al.Oxidative modification, structural conformation, and gel properties of pork paste protein mediated by oxygen concentration in modified atmosphere packaging[J].Foods,2024, 13(3): 391.DOI:10.3390/foods13030391.

[30] 管雯.气调包装中氧气浓度对猪肉糜蛋白凝胶特性的影响[D].扬州: 扬州大学, 2024.DOI:10.27441/d.cnki.gyzdu.2024.001673.

[31] 何欣芫, 胡力, 李春强, 等.超声波及直流磁场对淘汰蛋鸡鸡胸肉糜理化性质和凝胶特性的影响[J].现代食品科技, 2024, 40(12): 178-187.DOI:10.13982/j.mfst.1673-9078.2024.12.1445.

[32] 高廷轩, 邓绍林, 赵雪, 等.多糖协同超声波处理对低盐鸡肉糜凝胶特性的影响[J].食品科学, 2021, 42(19): 148-156.DOI:10.7506/spkx1002-6630-20201102-016.

[33] 郭璐瑶.畜禽混合肉肌原纤维蛋白凝胶特性及膳食纤维复合牛肉香肠的开发研究[D].长春: 吉林大学, 2024.DOI:10.27162/d.cnki.gjlin.2024.001620.

[34] 经琳, 杜宇明, 赵祎, 等.动植物双蛋白肉糜凝胶特性[J].食品与发酵工业, 2024, 50(21): 240-248.DOI:10.13995/j.cnki.11-1802/ts.037345.

[35] 陈骐, 张碧莹, 么紫瑶, 等.植物多酚改善肌原纤维蛋白凝胶特性的研究进展[J].中国食品学报, 2023, 23(11): 423-434.DOI:10.16429/j.1009-7848.2023.11.040.

[36] CAO Y G, LI Y, GUO A Q, et al.Incorporation of green tea extract and partial replacement of fat to modify the quality and lipid oxidative stability of reduced-fat pork sausage[J].Food Science, 2021, 42(4):94-99.DOI:10.7506/spkx1002-6630-20200106-070.

[37] XU W P, DONG R L, LÜ A J, et al.Natural aromatic extract of black tea improved the water retention of pork meat batter[J].Food Research International, 2024, 190: 114627.DOI:10.1016/j.foodres.2024.114627.

[38] WU K G, ZHANG T, CHAI X H, et al.Comparative study of a liposome and emulsion system with cinnamon essential oil on the quality and proteolysis of refrigerated minced pork[J].Frontiers in Nutrition, 2024, 11: 1341827.DOI:10.3389/fnut.2024.1341827.

[39] ZHANG S L, WANG L N, WANG Q Y, et al.Effects of different types of starch on physicochemical properties and microstructure of beef during cold storage[J].Foods, 2024, 13(17): 2767.DOI:10.3390/foods13172767.

[40] YE Y, CHEN F, SHI M M, et al.Gel properties and protein structures of minced pork prepared with κ-carrageenan and non-meat proteins[J].Gels, 2024, 10(5): 305.DOI:10.3390/gels10050305.

[41] 黄香兰, 石林凡, 杨燊, 等.4 种多糖对鲢鱼肌球蛋白结构和乳化性的影响[J].中国食品学报, 2025, 25(1): 93-102.DOI:10.16429/j.1009-7848.2025.01.009.

[42] 武肖, 刘张涵瑜, 刘硕, 等.淀粉样蛋白纤维对冷冻猪肉糜品质的影响[J].食品科学, 2024, 45(24): 61-68.DOI:10.7506/spkx1002-6630-20240520-161.

[43] 史志闯.氧化沙蒿胶对羊肉肌原纤维蛋白和羊肉丸凝胶特性的影响[D].呼和浩特: 内蒙古农业大学, 2024.DOI:10.27229/d.cnki.gnmnu.2024.000472.

[44] 赵泽润, 邢通, 赵雪, 等.大豆分离蛋白添加量对低盐木质化鸡肉糜凝胶特性的影响[J].食品科学, 2022, 43(6): 49-56.DOI:10.7506/spkx1002-6630-20210417-242.

[45] 康壮丽, 李斌, 马汉军, 等.大豆分离蛋白添加方式对猪肉凝胶特性的影响[J].现代食品科技, 2016, 32(6): 220-224.DOI:10.13982/j.mfst.1673-9078.2016.6.035.

[46] 栗俊广, 陈宇豪, 王登顺, 等.鹰嘴豆分离蛋白对减盐猪肉糜凝胶品质的影响[J].食品与发酵工业, 2020, 46(1): 143-148.DOI:10.13995/j.cnki.11-1802/ts.021814.

[47] 王谊, 陈志娜, 尹琳琳, 等.豌豆蛋白粉添加量对低规格克氏原螯虾肉糜凝胶品质的影响[J].廊坊师范学院学报(自然科学版), 2024,24(4): 56-62.DOI:10.20218/j.cnki.1674-3229.2024.04.008.

[48] 赵谋, 杨欢欢, 杨莉, 等.燕麦β-葡聚糖对低盐羊肉肉糜凝胶特性的影响[J].食品科学, 2023, 44(16): 159-168.DOI:10.7506/spkx1002-6630-20220807-081.

[49] 聂春霖, 向君毅, 郑家宝, 等.茶黄素诱导肌原纤维蛋白结构、聚集行为和凝胶特性的变化[C]//中国食品科学技术学会第二十一届年会论文摘要集.重庆, 2024: 410-411.DOI:10.26914/c.cnkihy.2024.042111.

[50] KANG Z L, ZOU Y F, XU X L, et al.Effect of various amounts of pork and chicken meat on the sensory and physicochemical properties of Chinese-style meatball (Kung-Wan)[J].Food Science and Technology Research, 2013, 19(6): 963-970.DOI:10.3136/fstr.19.963.

[51] BAINY E M, BERTAN L C, CORAZZA M L, et al.Effect of grilling and baking on physicochemical and textural properties of tilapia(Oreochromis niloticus) fish burger[J].Journal of Food Science and Technology, 2015, 52(8): 5111-5119.DOI:10.1007/s13197-014-1604-3.

[52] 林振鸿, 周有彩, 陈文韬, 等.淀粉基肉制品抗冻剂的筛选及应用[J].福建轻纺, 2025(3): 21-27.DOI:10.3969/j.issn.1007-550X.2025.02.004.

Research Progress on Quality Improvement of Minced Meat Products Based on Protein-Water Interactions

LEI Chaojie1, WANG Jing2, YI Changsong2, CHENG Tiantian2, CHEN Yuanmeng2, YANG Zhi1,*, YANG Huijuan2,*
(1.College of Chemistry and Environment, Yunnan Minzu University, Kunming 650500, China;2.College of Quality and Standardization, China Jiliang University, Hangzhou 310018, China)

Abstract: With the continuous improvement of people’s living standards, minced meat products have gradually become the new favorite on the dining table due to their rich nutritional value and convenience for consumption.Minced meat contains a high protein content and a balanced amino acid profile, and deep processing and modification of minced meat protein can optimize its processing adaptability and product stability, expanding the application market.This paper focuses on exploring the interaction mechanism between protein and water in minced meat, and analyzes the key factors affecting their interaction such as pH value, ionic strength and temperature, providing a theoretical basis and technical support for improving the processing performance of minced meat protein and developing new minced meat products and offering references for the innovative development of the food industry.

Keywords: minced meat protein; water molecule; interaction; influencing factors; research progress

收稿日期:2025-03-03

基金项目:国家自然科学基金青年科学基金项目(32301990)

第一作者简介:雷朝洁(2000—)(ORCID: 0009-0001-0972-6436),女,硕士,研究方向为食品品质控制与标准化。E-mail: 512403510@qq.com

*通信作者简介:

杨志(1986—)(ORCID: 0000-0003-2062-8981),男,副教授,博士,研究方向为食品品质控制与标准化。E-mail: ymu777@163.com

杨慧娟(1989—)(ORCID: 0000-0002-5892-4789),女,副教授,博士,研究方向为食品品质控制与标准化。E-mail: huijuanyang2012@gmail.com

DOI: 10.7506/rlyj1001-8123-20250303-066

中图分类号:TS251.5

文献标志码:A

文章编号:1001-8123(2026)03-0076-06

引文格式:

雷朝洁, 王婧, 易昌淞, 等.基于蛋白质与水分子相互作用的肉糜制品品质改善研究进展[J].肉类研究, 2026, 40(3):76-81.DOI:10.7506/rlyj1001-8123-20250303-066.http://www.rlyj.net.cn

LEI Chaojie, WANG Jing, YI Changsong, et al.Research progress on quality improvement of minced meat products based on protein-water interactions[J].Meat Research, 2026, 40(3): 76-81.DOI:10.7506/rlyj1001-8123-20250303-066.http://www.rlyj.net.cn